特定活動 告示第46号(通称N1特活)とは 行政書士葛飾江戸川総合法務事務所

ブログ

特定活動 告示第46号(通称N1特活)とは 行政書士葛飾江戸川総合法務事務所

2024/10/20

2024年10月27日最終更新

お世話になっております。
行政書士葛飾江戸川総合法務事務所の糠信 一善(ぬかのぶ かずよし)です。
本日は、
特定活動 告示第46号とは
について紹介いたします。

特定活動 告示第46号って…。
前回のブログで出てきて説明を避けた内容ですよね。
今回はその特定活動の告示第46号について早速見ていくのですね。

そうですね。
特定活動の告示第46号も大事な内容なので取り扱っていきたいと思います。

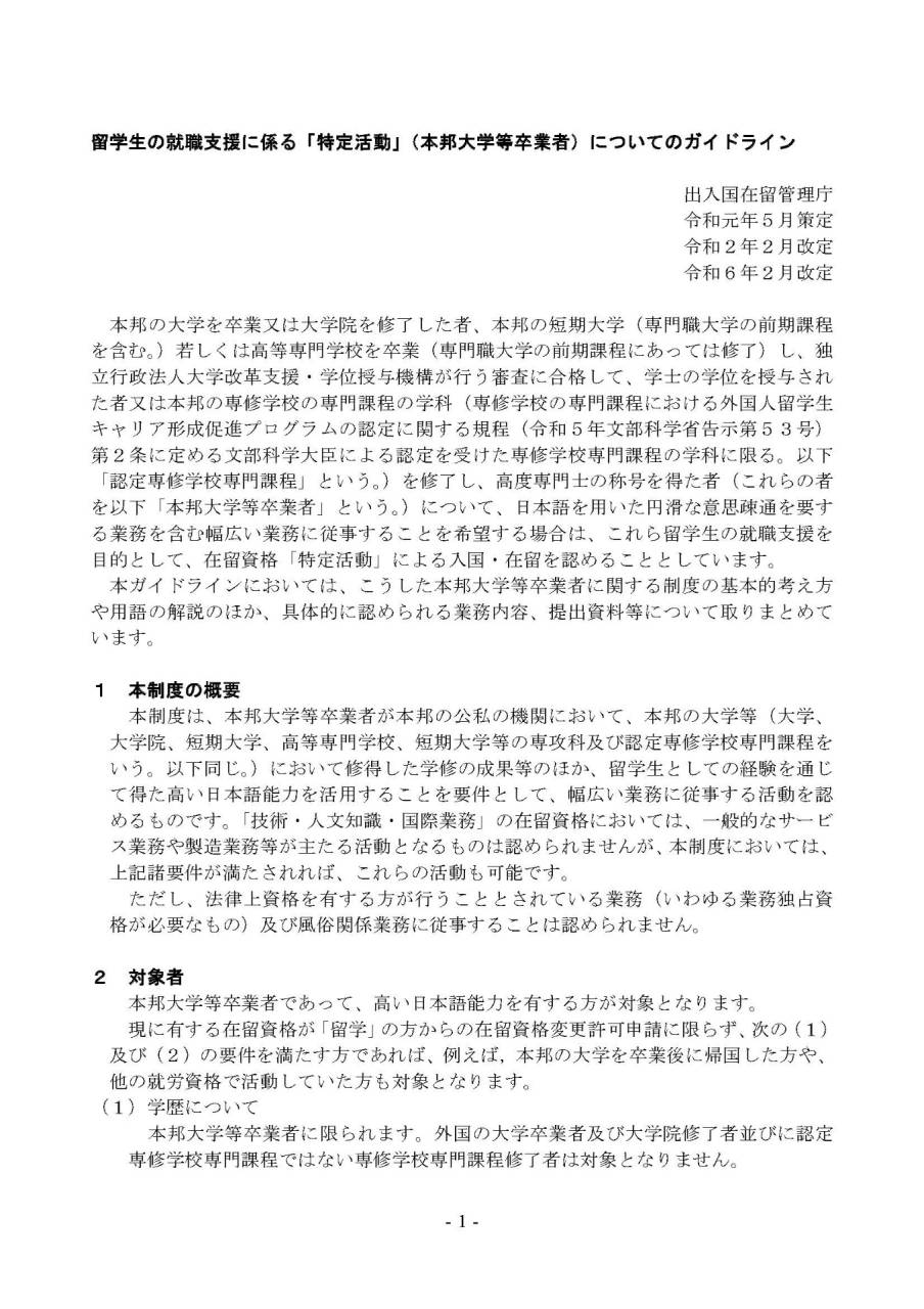
こちらのブログで紹介する内容は出入国在留管理庁が公開している、
留学生の就職支援に係る「特定活動」(本邦大学等卒業者)についてのガイドライン(令和6年2月改定)
を参照していますので、難しい表現が入ってきますが、正確な情報
になりますのでご安心ください。

特定活動の告示第46号の対象者

では、特定活動の告示第46号について説明していきたいと思います。
まずは対象者です。

本邦大学等卒業者であって、高い日本語能力を有する方が対象となります。
現に有する在留資格(ビザ)が「留学」の方からの在留資格変更許可申請に限らず、次の(1)学歴要件及び(2)日本語能力の要件を満たす方であれば、例えば、本邦の大学を卒業後に帰国した方や、他の就労資格で活動していた方も対象となります。

なるほど…。
となると、気になるのは(1)学歴要件と(2)日本語能力の要件の内容だね。

(1)学歴要件

そうですね。
一つずつ説明していきますね。

(1)学歴についての要件です。
本邦大学等卒業者に限られます。
外国の大学卒業者及び大学院修了者並びに認定専修学校専門課程ではない専修学校専門課程修了者は対象となりません。

(さっそく難しい表現キタ~…。)
本邦大学等卒業者に限られる…、の『等』って何ですか…?
4年生の大学だけではない、ということですよね…?
そして…、その後も難しいです…。

そうですね。
まず、本邦の大学等の説明からいたしますね。
本邦の大学等とは、
・大学
・大学院
・短期大学
・高等専門学校(通称高専)
・短期大学の専攻科及び認定専修学校専門課程

をいいます。

そのとおりです。
4年生の大学だけではありませんのでご注意ください。
そして、外国の大学や大学院の卒業者も対象とはなりませんのでご注意ください。
日本の教育機関に限られているので、技術・人文知識・国際業務よりも要件が厳しいです。

本邦の大学等、という言葉が出てきたから、技術・人文知識・国際業務の在留資格(ビザ)と似ていると思ったけど、特定活動の告示第46号はさらに要件の厳しい在留資格(ビザ)なんだね。
色々あるんだね。

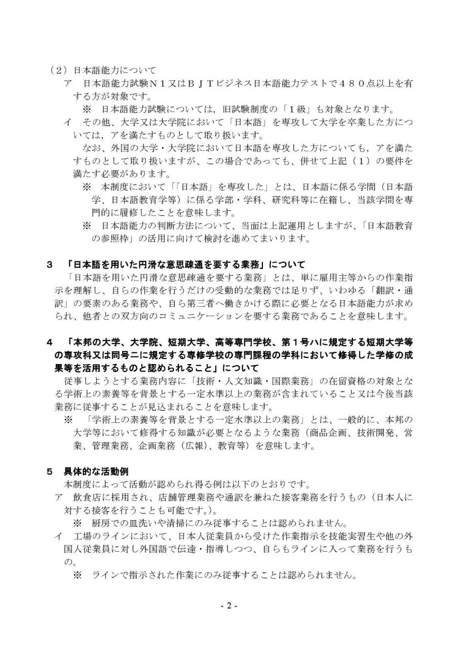
(2)日本語能力

次に、(2)日本語能力要件です。
特定活動の告示第46号は、次のいずれかが必要です。
・日本語能力試験N1
・BJTビジネス日本語能力テスト480点以上

※日本語能力試験については、旧試験制度の「1級」も対象となります

日本語能力N1…。
BJTビジネス日本語能力テスト480点以上…。
これは、高い水準なのかい…?

おばあちゃん、とても高い水準だよ!
技術・人文知識・国際業務の在留資格(ビザ)ですら、日本語要件はないんだよ。

ということは…、特定活動の告示第46号は(2)日本語要件も、(1)の学歴要件と同じく技術・人文知識・国際業務の在留資格(ビザ)よりも厳しいのですね…。

仰る通りです。
さらに、日本語要件については、ガイドラインに続きが記載されています。

その他、大学又は大学院において「日本語」を専攻して大学を卒業した方については、
・日本語能力試験N1
・BJTビジネス日本語能力テスト480点以上
の要件を満たすもの
として取り扱います。
なお、外国の大学・大学院において日本語を専攻した方についても、
・日本語能力試験N1
・BJTビジネス日本語能力テスト480点以上
の要件を満たすものとして取り扱いますが、この場合であっても、併せて、(1)学歴要件を満たす必要があります

※本制度において「「日本語」を専攻した」とは、日本語に係る学問(日本語学、日本語教育学等)に係る学部・学科、研究科等に在籍し、当該学問を専門的に履修したことを意味します。
※日本語能力の判断方法について、当面は上記運用としますが、「日本語教育の参照枠」の活用に向けて検討を進めてまいります。

と記載されています。

日本語能力要件の判断については、試験結果だけではなく、日本語学科等の日本語を専門的に履修した方も対象になるんだね。
そして、外国の大学で日本語を専門的に履修した場合でも、(1)の学歴要件は満たさないといけない、ということだね。

「日本語を用いた円滑な意思疎通を要する業務」について

「日本語を用いた円滑な意思疎通を要する業務」についてです。
「日本語を用いた円滑な意思疎通を要する業務」とは、単に雇用主等からの作業指示を理解し、自らの作業を行うだけの受動的な業務では足りず、いわゆる「翻訳・通訳」の要素のある業務や、自ら第三者へ働きかける際に必要となる日本語能力が求められ、他者との双方向のコミュニケーションを要する業務であることを意味します。

N1の合格を求める在留資格(ビザ)なだけあって、実務でも求められる日本語能力は高いですね。
社長や上司の指示を理解して自らの業務にあたるような、受動的な業務では足りず、「翻訳・通訳」の要素のある業務や第3者に日本語で説明したり、紹介したり、理解させたり、もできるようなことも求められ、要は…、業務上で日本語による双方向のコミュニケーションがとれることが必要なのですね。

「本邦の大学、大学院、短期大学、高等専門学校、第1号ハに規定する短期大学等 の専攻科又は同号ニに規定する専修学校の専門課程の学科において修得した学修の成 果等を活用するものと認められること」について

本邦の大学、大学院、短期大学、高等専門学校、第1号ハに規定する短期大学等の専攻科又は同号ニに規定する専修学校の専門課程の学科において修得した学修の成果等を活用するものと認められること」についてです。

従事しようとする業務内容に「技術・人文知識・国際業務」の在留資格の対象となる学術上の素養等を背景とする一定水準以上の業務が含まれていること又は今後当該業務に従事することが見込まれることを意味します。
「学術上の素養等を背景とする一定水準以上の業務」とは、一般的に、本邦の大学等において修得する知識が必要となるような業務(商品企画、技術開発、営業、管理業務、企画業務(広報)、教育等)を意味します。

なるほど…。
特定活動の告示第46号がどのような活動を行えるのかよくわかっていなかったので、これは大事ですね。

技術・人文知識・国際業務の在留資格(ビザ)の対象となる学術上の素養を背景とする一定水準の業務が含まれていることが必要なのですね。
または、今後そのような業務に就くことが見込まれる必要があるのですね。

具体的な業務

では、具体的な業務について紹介いたします。
青色文字は認められない場合の例示になります。

ア 飲食店に採用され、店舗管理業務や通訳を兼ねた接客業務を行うもの(日本人に対する接客を行うことも可能です。)。
※ 厨房での皿洗いや清掃にのみ従事することは認められません。

イ 工場のラインにおいて、日本人従業員から受けた作業指示を技能実習生や他の外国人従業員に対し外国語で伝達・指導しつつ、自らもラインに入って業務を行うもの。
※ ラインで指示された作業にのみ従事することは認められません。

ウ 小売店において、仕入れ、商品企画や、通訳を兼ねた接客販売業務を行うもの(日本人に対する接客販売業務を行うことも可能です。)。
※ 商品の陳列や店舗の清掃にのみ従事することは認められません。

エ ホテルや旅館において、翻訳業務を兼ねた外国語によるホームページの開設、更新作業等の広報業務を行うものや、外国人客への通訳(案内)を兼ねたベルスタッフやドアマンとして接客を行うもの(日本人に対する接客を行うことも可能です。)。
※ 客室の清掃にのみ従事することは認められません。

オ タクシー会社において、観光客(集客)のための企画・立案や自ら通訳を兼ねた観光案内を行うタクシードライバーとして活動するもの(通常のタクシードライバーとして乗務することも可能です。)。
※ 車両の整備や清掃のみに従事することは認められません。
※ タクシーの運転をするためには、別途第二種免許(道路交通法第86条第1項)を取得する必要がありますが、第二種免許は、個人の特定の市場への参入を規制することを目的とするものではないことから、いわゆる業務独占資格には該当しません。


カ 介護施設において、外国人従業員や技能実習生への指導を行いながら、日本語を用いて介護業務に従事するもの。
※ 施設内の清掃や衣服の洗濯のみに従事することは認められません。

キ 食品製造会社において、他の従業員との間で日本語を用いたコミュニケーションを取りながら商品の企画・開発を行いつつ、自らも商品製造ラインに入って作業を行うもの。
※ 単に商品製造ラインに入り、日本語による作業指示を受け、指示された作業にのみ従事することは認められません。

確かに、このように認められる例示と認められない例示の両方が示されているとわかりやすいね。

契約形態等

契約形態等についてです。

「法務大臣が指定する本邦の公私の機関との契約に基づいて、当該機関の常勤の職員として行う当該機関の業務に従事する活動」について、申請内容に基づき、「指定する活動」として以下のとおり活動先の機関が指定され、「指定書」として旅券に貼付されます。
転職等で活動先の機関が変更となった場合は指定される活動が変わるため、在留資格変更許可申請が必要
です。

特定活動の告示第46号は指定書が交付されるのですね。
転職等で契約機関が変わった場合は在留資格変更許可申請が必要とのことですが、
社内の異動や配置換え
の場合には、在留資格変更許可申請はしなくてよい、という認識でよろしいでしょうか…?

社内の異動や配置換えの場合ですね。

指定書に記載される機関名は、契約先の所属機関名であるため、例えば同一法人(法人番号が同一の機関)内の異動や配置換え等については、在留資格変更手続は不要です。
他方で、転職等により契約の相手方が変更となった場合は、新たに活動先となる機関を指定する必要があるため、在留資格変更許可申請が必要です。

そうなんだね…。
ちなみに…、この特定活動の告示第46号はパートやアルバイトの方でも学歴要件や日本語要件を満たしていれば取得できたりするのかい…?

いいえ、学歴要件や日本語要件を満たしていたとしても、特定活動の告示第46号の在留資格(ビザ)でパートやアルバイトとして働くことはできません。
特定活動の告示第46号は、当該機関の常勤の職員として行う当該機関の業務に従事する活動であることから、フルタイムの職員としての稼働に限られ、短時間のパートタイムやアルバイトは対象になりません

ん…?
ちょっと待って…?
特定活動の告示第46号は、パートやアルバイトがダメなら…、じゃあ派遣社員はどうなのかな…?
確か…、技術・人文知識・国際業務は派遣社員は認められてたよね…?

派遣社員ですね。
確かに技術・人文知識・国際業務では派遣社員は認められています。
仰る通りです。

しかし、特定活動の告示第46号は、契約機関の業務に従事する活動のみが認められ、派遣社員として派遣先において就労活動を行うことはできません
ここは技術・人文知識・国際業務との違いでもあるので間違えないようご注意ください。

やっぱり…、勤務先の会社は社会保険に加入していたりしないといけないんでしょうか…?

大切なところですね。
社会保険に加入すべきでしょう。
契約機関が適切に雇用管理を行っている必要があることから、社会保険の加入状況等についても、必要に応じ確認を求めることになります。

日本人が従事する場合に受ける報酬と同等額以上の報酬を受けること

そういえば…。
外国人といえば…、給料だよ。
報酬は日本人と同等以上…、とかいう感じかい…?

おばあちゃん、その通りだよ。
特定活動の告示第46号の外国人の報酬は日本人と同等以上である必要があるよ。

一定の報酬額を基準として一律に判断するものではなく、地域や個々の企業の賃金体系を基礎に、同種の業務に従事する日本人と同等額以上であるか、また、他の企業の同種の業務に従事する者の賃金を参考にして日本人と同等額以上であるかについて判断します。
また、本制度の場合、昇給面を含めて、日本人の大学卒業者、大学院修了者等の賃金を参考とします。
その他、元留学生が本国等において就職し、実務経験を積んでいる場合、その経験に応じた報酬が支払われることとなっていることについても確認します。

素行や届出義務も審査に関係

特定活動の告示第46号における、在留資格の変更及び在留期間の更新許可申請においては、次の事項についても確認されます。

素行が不良でないこと
素行が善良であることが前提となり、良好でない場合には消極的な要素として評価されます。
例えば、資格外活動許可の条件に違反して、恒常的に1週について28時間を超えてアルバイトに従事していたような場合には、素行が善良であるとはみなされません。

入管法に定める届出等の義務を履行していること
入管法第19条の7から第19条の13まで及び第19条の15に規定する在留カードの記載事項に係る届出、在留カードの有効期間更新申請、紛失等による在留カードの再交付申請、在留カードの返納等の義務を履行していることが必要です。

確か…、素行の良し悪しや届出義務の履行は、技術・人文知識・国際業務の在留資格(ビザ)のときにもあったね。
特定活動の告示第46号にも同じくこの評価が審査に関係するんだね。

そうなんです。
変更許可申請や更新許可申請のとき以外の行動も審査に関係してくるので、注意が必要になります。

家族の滞在について

あ…!
そういえば…、家族の滞在についてはいかがでしょうか…?
特定技能1号では、原則家族の帯同は認められない、ということでした。

特定活動の告示第46号ではどうなんでしょうか…?
家族と一緒に生活できるのかどうかは、
・仕事へのモチベーションアップ
・精神的な安定
のためにも、とても大切な問題
ですよね…?

そうですね。
仰る通りです。
家族の滞在についてはメンタル面から考えて、とても大切な問題ですね。

特定活動の告示第46号の活動を指定された者の扶養を受ける配偶者又は子については、
「特定活動」(本邦大学等卒業者の配偶者等)
の在留資格(ビザ)で、日常的な活動が認められます

おぉ…。
「特定活動」(本邦大学等卒業者の配偶者等)の在留資格(ビザ)…ですね。
初めて聞いた在留資格(ビザ)ですが、扶養を受ける配偶者や子は日本に滞在できるのですね。
嬉しいですね。

在留期間について

最後に特定活動の告示第46号の在留期間について紹介いたします。
在留期間は、5年、3年、1年、6月又は3月のいずれかの期間が決定されますが、原則として、「留学」の在留資格からの変更許可時及び初回の在留期間更新許可時に決定される在留期間は、「1年」となります。

やっぱり、留学の在留資格(ビザ)や初回の更新申請の場合は1年になってしまうのですね。
でも、同じ会社できちんと働いて更新を重ねていけば、3年や5年の在留期間になる可能性があるということですね。

そのとおりですね。
同じ会社で更新を重ねていけば在留期間も伸びていくと思います。
特定活動の告示第46号を知らない方も多いので、是非活用していきたいですね。

それと、今回このブログで参考にしました、
留学生の就職支援に係る「特定活動」(本邦大学等卒業者)についてのガイドライン(令和6年2月改定)
等を掲載(原文)いたしますのでご参考ください。

当店でご利用いただける電子決済のご案内

下記よりお選びいただけます。