1号特定技能外国人支援における義務的支援とは 行政書士葛飾江戸川総合法務事務所

ブログ

1号特定技能外国人支援における義務的支援とは 行政書士葛飾江戸川総合法務事務所

2025/06/13

2025年6月28日最終更新

1号特定技能外国人支援における義務的支援とは

お世話になっております。
行政書士葛飾江戸川総合法務事務所の糠信 一善(ぬかのぶ かずよし)です。
本日は、
1号特定技能外国人支援における義務的支援とは
について紹介いたします。

尚、皆様の閲覧時にサイトが重くならないように、画像の画質を落とす処理をしてあります。
あらかじめご了承ください。
その代わり、サクサク画面遷移しますし、スクロール時もカクつきません。
皆様のデータ通信量を抑えます。

そうですね…。
義務的支援がどういうものなのか…、前のブログで、運用要領別冊(支援)でこの言葉が出てきたので気になりますね。

ではまず、本題に入る前に確認しておきたいものがあります。
下の画像は出入国在留管理庁が公表している『運用要領別冊(支援)』の1ページ目です。
入管の公式サイトからダウンロードできます。
赤い棒線のところにご注目ください。
ここに…、

「特定技能1号」で在留する外国人との間で雇用に関する契約を締結する本邦の公私の機関は、1号特定技能外国人が「特定技能」の在留資格に基づく活動を安定的かつ円滑に行うことができるようにするための職業生活上、日常生活上又は社会生活上の支援を実施する必要があります

と記載されています。
これは今回のブログで紹介する、義務的支援についてになります。

そうなんです。
そしてその義務的支援は10あります。

(1)事前ガイダンスの提供
(2)出入国する際の送迎
(3)適切な住居の確保に係る支援・生活に必要な契約に係る支援
(4)生活オリエンテーションの実施
(5)公的手続き等への同行
(6)日本語学習の機会の提供
(7)相談・苦情への対応
(8)日本人との交流促進
(9)転職支援
(10)定期的な面談・行政機関への通報


です。
それをこの後具体的に紹介していきますね。

10こも…。
いつものことだけど、本当にいっぱいあるね…。
特定技能の外国人の方々を受け入れるのは簡単じゃないってことだね。

そうだよね…。
おばあちゃんの気持ちはわかるよ。
でも…、特定技能の外国人と日本、そして雇用する企業やわたしたちも、皆が安心して働いていくために、必要なことなんだよ。
一つずつ一緒に見ていこう。

(1)事前ガイダンスの提供の『義務的支援』

そうですね。
一つずつ見ていきましょう。

まずは1つ目、事前ガイダンスの提供の『義務的支援』です。
特定技能所属機関又は当該機関との契約により1号特定技能外国人支援計画の全部の委託を受けた登録支援機関は、1号特定技能外国人が、
日本国外にいる場合は、在留資格認定証明書の交付の申請前
日本国内にいる場合は、在留資格の変更の申請前
に、その外国人に対し、事前ガイダンスを行い、
・特定技能雇用契約の内容
・当該外国人が本邦において行うことができる活動の内容
・上陸及び在留のための条件その他の当該外国人が本邦に上陸し在留するに当たって留意すべき事項に関する
情報の提供を実施
すること
が求められます。

う~ん…。
いきなり説明が長かったけど、つまり…、
・申請前に事前ガイダンスを行うこと
義務的支援としての事前ガイダンスでは、
・特定技能雇用契約の内容
・日本で行える活動の内容
・上陸や在留の条件、注意事項

を説明するんだね。

仰る通りです。
とてもよくポイントを押さえていると思います。
そして、事前ガイダンスの中に、特定技能雇用契約の内容、と記載されていることから推測できるかもしれませんが、実務的には、申請前ではなく、特定技能雇用契約締結前に事前ガイダンスを行うのが通常です。

運用要領別冊(支援)にも、

なお、事前ガイダンスで提供する情報には、労働条件など特定技能雇用契約の締結前にあらかじめ外国人本人が把握することが望ましい情報が含まれていることから、事前ガイダンスの実施は特定技能雇用契約の締結時以前に行うことが望まれます。

と記載されています。

確かに…。
特定技能雇用契約書に署名する前に普通、
「どういう仕事をするのか、日本での生活ではどんな注意点があるのか…。」
それらを確認しないで契約書にサインするなんておかしいよね。
そうなると…、事前ガイダンスは、申請前ではなく、特定技能雇用契約書締結前、に行うことになるね。

ちなみに、特定技能雇用契約書がどのようなものか気になる方は下のボタンからご確認ください。
実務上は申請外国人に合わせた母国語併記のものを使用しますが、参考として、確認用なので、入管の公式サイトにある、日本語のみの特定技能雇用契約書を掲載いたしました。

なお、特定技能雇用契約書の始めに、
別添の雇用条件書に記載された内容に従い、特定技能雇用契約を締結する
と記載されているのに気づくと思います。

その雇用条件書(日本語のみ)のサンプルも下の黄色いボタンから確認できるようにいたしましたので、よろしければ雇用条件書もご確認ください。

では…、話を元に戻していきます。
事前ガイダンスで情報提供しなければならない事項はどういう内容なのか、紹介いたします。
義務的支援に関する内容もやはり事前ガイダンスで事前に説明する必要がありますので、項目が多くなっています。
9つあります。

・1号特定技能外国人に従事させる業務の内容、報酬の額その他の労働条件に関する事項

・本邦において行うことができる活動の内容
(法別表第1の2の表の「特定技能」の項の下欄第1号に掲げる活動であること、技能水準が認められた業務区分に従事すること)

・入国に当たっての手続に関する事項
新たな入国の場合は、交付された在留資格認定証明書の送付を特定技能所属機関から受け、受領後に管轄の日本大使館・領事館で査証申請を行い、在留資格認定証明書交付日から3か月以内に日本に入国すること
既に在留している場合は、在留資格変更許可申請を行い、新たな就労先を所属機関とする在留資格変更許可を受ける(在留カードを受領する)までは、新たな就労先での就労活動は認められないこと

・1号特定技能外国人又はその配偶者 、直系若しくは同居の親族その他当該外国人と社会生活において密接な関係を有する者が、特定技能雇用契約に基づく当該外国人の本邦における活動に関連して、保証金の徴収その他名目のいかんを問わず、金銭その他の財産を管理されず、かつ、特定技能雇用契約の不履行について違約金を定める契約その他の不当に金銭その他の財産の移転を予定する契約の締結をしておらず、かつ、締結させないことが見込まれること (保証金等の支払や違約金等に係る契約を現にしていない こと及び将来にわたりしないことについて確認する。)

・1号特定技能外国人に係る特定技能雇用契約の申込みの取次ぎ又は外国における特定技能1号の活動の準備に関して外国の機関に費用を支払っている場合は、その額及び内訳を十分理解して、当該機関との間で合意している必要が
あること(支払費用の有無、支払った機関の名称、支払 年月日、支払った金額及びその内訳について確認する。)

・1号特定技能外国人支援に要する費用について、直接又は間接に当該外国人に負担させないこととしていること (義務的支援に要する費用は特定技能所属機関等が負担する。)

・特定技能所属機関等が1号特定技能外国人が入国しようとする港又は飛行場において当該外国人を出迎え、特定技能所属機関の事業所(又は当該外国人の住居)までの送迎を行うこと

・1号特定技能外国人のための適切な住居の確保に係る支援の内容(社宅等を貸与予定の場合は広さのほか、家賃等 外国人が負担すべき金額を含む 。)

・1号特定技能外国人からの職業生活、日常生活又は社会生活に関する相談又は苦情の申出を受ける体制
(例えば、○曜日から○曜日の○時から○時まで面談・電話・電子メールの方法により相談又は苦情を受けることができること等)

・特定技能所属機関等の支援担当者氏名、連絡先(メールアドレス等)

うわ~…。
またたくさん出てきましたね…。
この中で重要なものとそうでないものはあったりするのでしょうか…?

た、確かにたくさんありますね…。
お気持ちお察しします…。
でも、この中に省略してもよい内容は一つもありません
残念ですが、全てご確認していただく必要があります。

事前ガイダンスは対面かテレビ通話やインターネットによるビデオ通話

事前ガイダンスは、対面又はテレビ電話装置若しくはその他の方法(インターネットによるビデオ通話など)により 、本人であることの確認を行った上で、実施すること
が求められます。
文書の郵送や電子メールの送信のみによることは認められません

事前ガイダンスは文書の郵送やメールだけで済ますことはできないんだね。
まぁ…、重要なことを説明するのだから、文書やメールだけで済ますわけにはいかないよね。
日本のアルバイトですら面接があるんだから…。

日本国外にいる外国人の方に、対面だけでなく、テレビ通話やインターネットによるビデオ通話が認められているところは助かるね。

事前ガイダンスは1号特定技能外国人が理解できる言語で行う

仰る通りですね。

事前ガイダンスについてですが、当然だと思いますが、1号特定技能外国人が十分に理解することができる言語により実施することが求められます。

まぁ、そりゃそうだろうね。
わたしが英語で説明を受けても何もわからないように、そんなに日本語がまだ得意でない、外国人の方に日本語で説明して理解してもらう、ていうのはちょっと無理があるよね…。

尚、(1)事前ガイダンスの提供の『義務的支援』については、運用要領別冊の以下の画像の赤い枠の部分に記載されています。
よろしければご参考ください。

(2)出入国する際の送迎の『義務的支援』

では2つめの内容に入ります。
入国する際についての『義務的支援』です。
1号特定技能外国人が上陸の手続を受ける港又は飛行場と特定技能所属機関の事業所(又は当該外国人の住居)の間の送迎を行うことが求められます 。

なるほど…。
日本に来た特定技能の外国人を迎えに行く、ということだね。
事前ガイダンスの時もそうだけど、日本語がまだあまりよくわからないのに、
「会社まで来てください、宿舎まで来てください。」
も無理があるね。
やはり迎えに行ってあげないと、会社までや宿舎まで無事に到着できないよね。

…ん?
入国する際の迎えはわかったけど、1号特定技能外国人の滞在期間が通算5年間だよね。
もし、帰国する場合も送ってあげるのかな…?

はい。
出国する際のことも大切ですよね。

出国する際については、1号特定技能外国人が出国の手続を受ける港又は飛行場まで送迎を行うことが求められます
また、出国する際の送迎では、単に港又は飛行場へ当該外国人を送り届けるだけではなく、保安検査場の前まで同行し、入場することを確認する必要があります。

おぉ…。
単に港や飛行場へ外国人を送り届けるだけでなく、しっかりと保安検査場の前まで同行し、入場することを確認する必要があるんだね。

尚、(2)主入国する際の送迎の『義務的支援』については、運用要領別冊の以下の画像の赤い枠の部分に記載されています。
よろしければご参考ください。

(3)適切な住居の確保に係る支援・生活に必要な契約に係る『義務的支援』

3つ目です。
適切な住居の確保に係る支援・生活に必要な契約に係る『義務的支援』についてです。

1号特定技能外国人が住居を確保していない場合の支援として、次のいずれかによる方法で、かつ、1号特定技能外国人の希望に基づき支援を行うことが求められます。
なお、当該支援については、当該外国人が現住居から通勤することが困難となるような配置換え等特段の事情がないにもかかわらず、自らの都合により転居する場合を除いてて、受入れ後に当該外国人が転居する場合にも行うことが求められます。


1号特定技能外国人が賃借人として賃貸借契約を締結するに当たり、不動産仲介事業者や賃貸物件に係る情報を提供し、必要に応じて当該外国人に同行し、住居探しの補助を行う。
賃貸借契約に際し連帯保証人が必要な場合であって、連帯保証人として適当な者がいないときは、少なくとも、
・特定技能所属機関等が連帯保証人となる
・利用可能な家賃債務保証業者を確保するとともに 、 特定技能所属機関等が緊急連絡先となる
のいずれかの支援を行う。


特定技能所属機関等が自ら賃借人となって賃貸借契約を締結した上で、1号特定技能外国人の合意の下、当該外国人に対して住居として提供する。


特定技能所属機関が所有する社宅等を、1号特定技能外国人の合意の下、当該外国人に対して住居として提供する。

なるほど…。
じゃあ…、①から③まで紹介されましたが、実務上多いのはどれですか…?

そうですね…。
弊所と提携している登録支援機関や受入れ企業の事情になってしまいますが、
②事前に受入れ企業が賃貸借契約を結んで住居を用意する
③社宅を持っている企業はそこに住ませる
が多いですね。

①はあまり聞いたことがないですね。
企業としては早く労働力を確保したいので、事前に住居は準備しておきたい、という場合が多いようです。

そうですか…。
人材不足の状態を解消したいのですから、日本に来てから特定技能外国人と一緒に住居を探す、という時間は省き、始めから住居の準備をしておく場合が多いかもしれませんね。

居室の広さは1人あたり7.5㎡以上

もう一つ大切なことがあります。
特定技能の外国人の住む部屋の広さについてです。
居室の広さは1人あたり7.5㎡以上ないといけません。

ちなみに居室とは、建築基準法第2条第1項第4号より、
居住、執務、作業、集会、娯楽その他これらに類する目的のために継続的に使用する室
をいいます。
具体的には、リビング、ダイニング、寝室、を指します。
トイレ、浴室、洗面所、などは居室に含まれません。

なるほど…。
そうですよね。
居室の広さ…、ですよね。
そして、トイレ、浴室、洗面所などは居室に含まれないのですね。
参考になります。

ん…?
でも、1人ではなく、2人とかで一緒に住む場合の居室の広さはどうするのさ…?
2人で7.5㎡以上、というわけじゃないんだろ…?

そだね。
おばあちゃんの気にしている通りだよ。
1人あたり7.5㎡以上
だから、
2人だと15㎡以上で1人あたり7.5㎡以上
3人だと22.5㎡以上で1人あたり7.5㎡以上
ということになるよ。

尚、(3)適切な住居の確保に係る支援・生活に必要な契約に係る支援の『義務的支援』については、運用要領別冊の以下の画像の赤い枠の部分に記載されています。
よろしければご参考ください。

(4)生活オリエンテーションの実施の『義務的支援』

4つ目は、生活オリエンテーションの実施の『義務的支援』についてです。

生活オリエンテーションですが、特定技能所属機関において、
在留資格認定証明書交付申請の場合は、1号特定技能外国人が日本に入国した後、
在留し買う変更許可申請の場合は、変更の許可を受けた後
に遅滞なく実施する必要があります。

あ…、特定所属機関、ということは、受入れ企業と登録支援機関を指すんだったね…?

で…、どんな内容を説明していくのかな…?

説明する内容は、特定技能の外国人が日本における職業生活、日常生活及び社会生活を安定的かつ円滑に行えるように日本の生活ルール等を説明します。

そうだね…。
特定技能の外国人の方々が海外から日本に来たばかりだったら、特にこの生活オリエンテーションが大切になってくるね。

そういうことになります。
そして、生活オリエンテーションでお伝えする内容はこれまたたくさんあります。
特定技能基準省令第3条第1項第1号ニ
(1)日本での生活一般に関する事項
①金融機関の利用方法
②医療機関の利用方法等
③交通ルール等
④交通機関の利用方法等
⑤生活ルール・マナー
⑥生活必需品等の購入方法等
⑦気象情報や災害時に行政等から提供される災害情報の入手方法等
⑧日本で違法となる行為の例
⑨出産・子育てに関する制度

(2)国又は地方公共団体の機関に対する届出その他の手続き
(3)相談又は苦情の申し出に対応することとされている者の連絡先及びこれらの相談又は苦情の申し出をすべき国又は地方公共団体の機関の連絡先
(4)特定技能の外国人が十分に理解することができる言語により医療を受けることができる医療機関に関する事項
(5)防災及び防犯に関する事項並びに急病その他の緊急時における対応に必要な事項
(6)出入国又は労働に関する法令の規定に違反していることを知ったときの対応方法その他当該外国人の法的保護に必要な事項

尚、(4)生活オリエンテーションの実施の『義務的支援』については、運用要領別冊の以下の画像の赤い枠の部分に記載されています。
よろしければご参考ください。

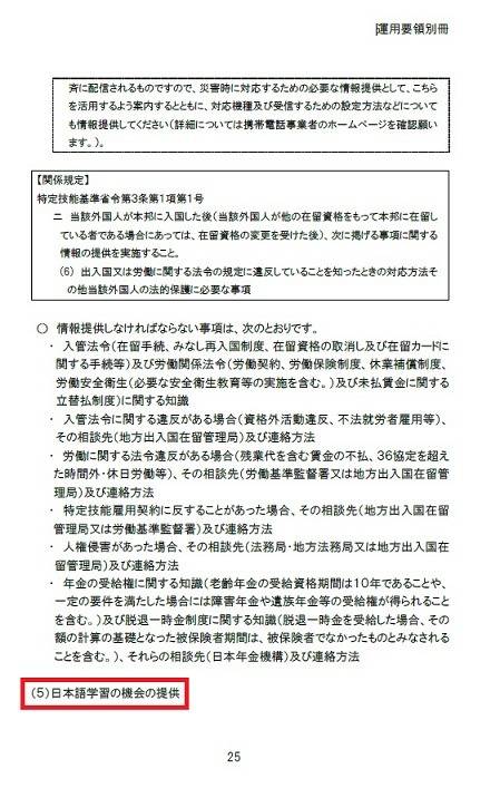
(5)日本語学習の機会の提供の『義務的支援』

5つ目は、日本語学習の機会の提供の『義務的支援』についてです。
日本語を学習する機会の提供については、次のいずれかによる方法で、かつ、1号特定技能の外国人の希望に基づき支援を行う必要があります。


就労・生活する地域の日本語教室や認定日本語教育機関等に関する入学案内の情報を提供し、必要に応じて1号特定技能の外国人に同行して入学の手続きの補助を行うこと


自主学習のための日本語学習教材やオンラインの日本語講座に関する情報を提供し、必要に応じて日本語学習教材の入手やオンラインの日本語講座の利用手続きの補助を行うこと


1号特定技能の外国人との合意の下、特定技能所属機関等が登録日本語教員等と契約して、当該外国人の五本後の講習の機会を提供すること

そうですよね…。
1号特定技能の外国人の方々は母国語は当然話せるでしょうから、同じ会社に同じ母国語を話す外国人や、スマホでSNSを使ってコミュニケーションをとることはできるのでしょうけど、日本で生活していく以上、日本語の上達は技能のスキルアップにも影響してきますよね。
きっと仕事を教えてくださる方は日本人の方が多いでしょうから…。

そのとおりです。
日本語の上達はスキルの上達にも繋がっていきます。
日本語で上手にコミュニケーションが取れれば教えてもらえることも多いですし、複雑な説明も理解できるようになるでしょう。

また、2号の特定技能に移行するためには試験の合格が必要です。
弊所から申請した、2号特定技能に移行した外国人の方2名は、
「よく日本語の勉強に取り組んでいた。」
と、雇用先の企業の社長からお話を伺っております。

確か日本国内でもまだ2号特定技能の外国人の方は多くないんですよね。
1号特定技能の外国人の方も、
「5年間だけでなく、2号の特定技能の在留資格を取得して引き続き日本で働いていきたい。」
と考える方は多いでしょうし、そうなると…、やっぱり日本語の上達は大切なのですね。
5年間で帰って、日本語を使わなくなってしまったら、頑張って覚えた日本語への努力ももったいないですよね。

尚、(5)日本語学習の機会の提供の『義務的支援』については、運用要領別冊の以下の画像の赤い枠の部分に記載されています。
よろしければご参考ください。

(6)相談又は苦情への対応の『義務的支援』

6つ目は、相談又は苦情への対応の『義務的支援』です。
1号特定技能の外国人から職業生活、日常生活又は社会生活に関する相談又は苦情の申し出を受けたときは、遅滞なく適切に応じるとともに、相談等の内容に応じて当該外国人への必要な助言、指導を行う必要があります。

そうだよね…。
今回初めて日本で生活する場合は、今まで住んだことない国での生活なんだから、わからないこと、慣れないこと、理解できないこと、あると思うよ。
あたしゃ自慢じゃないけど、生まれてこの方日本から出たことがないけど、やっぱり、見知らぬ土地での生活は考えられないよ…。
だから、苦情や相談があるのは当たり前だと思う。

そうですね…。
多くの1号特定技能の外国人は技能実習を経て、
・そのまま母国に帰国せずに特定技能1号への在留資格変更許可申請される方もいますし、
・技能実習後に一度母国に帰り、技能実習法第6条に基づく、技能の移転後に再度日本で特定技能1号の在留資格を取得する為に、在留資格認定証明書交付申請をされる方もいます。

でも、技能実習を経ずに、『試験組』と言われる、試験合格を以って特定技能1号の在留資格認定証明書交付申請をされる方々は、初めての日本での生活になるかと思います。
そうなると、やはり苦情や相談を受けてもらえる相手はより必要だと思います。

まぁ…、僕も母国以外の国で働く、てやったことないけど、相当なストレスを抱えるとは思う。
言葉も通じにくいし、不便なこと、不安なことも多いと思う。

お考えごもっともです。

また、特定技能所属機関等は、必要に応じ、相談等内容に対応する適切な機関(地方出入国在留管理局、労働基準監督署等)を案内し、当該外国人に同行して必要な手続きの補助を行わなければなりません。

尚、(6)相談又は苦情への対応の『義務的支援』については、運用要領別冊の以下の画像の赤い枠の部分に記載されています。
よろしければご参考ください。

(7)日本人との交流促進に係る『義務的支援』

7つ目は、日本人との交流促進に係る『義務的支援』についてです。

1号特定技能の外国人と日本人との交流の促進に係る支援は、必要に応じ、地方公共団体やボランティア団体等が主催する地域住民との交流の場に関する情報の提供や地域の自治会等の案内を行います。
また、各行事等への参加の手続きの補助を行うほか、必要に応じて当該外国人に同行して各行事の注意事項や実施方法を説明するなどの補助を行わなければなりません。

そうですよね。
特定技能1号の外国人の皆様は日本で生活していくのですから、私たち日本人との交流は避けられないですよね。
そして義務的支援としては、自治会の案内や行事への参加の補助、ということですね。

そういうことですね。
また、1号特定技能の外国人が日本の文化を理解するために必要な情報として、必要に応じ、就労又は生活する地域の行事に関する案内を行うほか、必要に応じて当該外国人に同行して現地で説明するなどの補助を行わなければなりません。

なんか…、『必要に応じて』という言葉が多いね。
例えば、日本語が上達していて、一人で大丈夫、とかいうのであれば、必須ではない…、ということなんだろうね。
でも逆に初めての場合は不安だから、同行とかしてあげると安心するよね。

はい、仰る通りです。

尚、(7)日本人時の交流促進に係る『義務的支援』については、運用要領別冊の以下の画像の赤い枠の部分に記載されています。
よろしければご参考ください。

(8)外国人の責めに帰すべき事由によらないで特定技能雇用契約を解除される場合の転職支援の『義務的支援』

8つ目は、外国人の責めに帰すべき事由によらないで特定技能雇用契約を解除される場合の転職支援の『義務的支援』です。

特定技能所属機関が、人員整理や倒産等による受入側の都合により、1号特定技能外国人との特定技能雇用契約を解除する場合には、当該外国人が他の本邦の公私の機関との特定技能雇用契約に基づいて特定技能1号としての活動を行えるように、次の支援のいずれかを行う必要があります。

①所属する業界団体や関連企業等を通じて、次の受入れ先に関する情報を入手し提供すること

②公共職業安定所その他の職業安定機関又は職業紹介事業者等を案内し、必要に応じて1号特定技能の外国人に同行し、次の受入れ先を探す補助を行うこと

③1号特定技能外国人の希望条件、技能水準、日本語能力等を踏まえ、適切に職業相談・職業紹介が受けられるよう又は円滑に就職活動が行えるよう推薦状を作成すること

④特定技能所属機関等が職業紹介事業の許可又は届出を受けて職業紹介事業を行うことができる場合は、就職先のあっせんを行うこと。

ん…?
4つあるけど…、
・関連企業等と連携して転職先情報の提供
・ハローワークなどを案内し、必要に応じて同行して転職先を一緒に探す
・適切な職業相談や職業紹介が受けられるように推薦状の作成
・職業紹介事業ができる場合は就職先のあっせん
ということだね…?

はい。
要点を抑えるとそういうことになります。

会社の倒産…、か。
それは起こってほしくないね…。
でもなんか最近物価高もすごいし、景気が良いだなんて感じないよ…。

お考えごもっともです…。
2025年1月28日の記事では、2024年の建設業の倒産が年間約1,900社で、過去10年で最多を更新しています。
その一方で、2024年12月27日の日経平均株価は40,281円でした。
景気が過去最高水準なのに、倒産件数も過去最高なんておかしいですよね…。

そんな大変な経済状況でも、特定技能の外国人の転職の支援は何とかやらないといけない…、ということですね。
『義務的支援』ということで、義務なのですから。

仰る通りなんです。

上記①~④のいずれかに加え、次の支援については『いずれも』行う必要があります。
・1号特定技能外国人が求職活動を行うための有給休暇を付与すること
・離職時に必要な行政手続き(国民健康保険や国民年金に関する手続き等)について情報を提供すること

さっきの①~④のいずれかの支援を行うことにしても、以下の2点は行わないといけない、ということだね。

・1号特定技能外国人が求職活動を行うための有給休暇を付与すること
・離職時に必要な行政手続き(国民健康保険や国民年金に関する手続き等)について情報を提供すること

ところで、転職時に日本人と異なり、手厚く支援するのには理由もあるんだろうね。

はい。
理由はあります。
特定技能1号の外国人は転職した場合には、技人国とは異なり、在留期限に残りの期間に関係なく在留資格変更許可申請をしないといけません…。
勤務していた会社が在留期限近くで倒産してしまったら、やはり速やかに在留資格変更許可申請をしないといけません。
特定技能1号の外国人の方々が安心して日本で生活できるよう、ここは手厚く支援する必要があります。

さらに、『特定技能所属機関が自ら1号特定技能外国人支援の全部』を実施することとしている場合であっても、倒産等により、転職のための支援が適切に実施できなくなることが見込まれるときは、それに備え、当該機関に代わって支援を行う者(例えば、登録支援機関、関連企業等)を確保する必要があります。

そっか…。
倒産した場合で、支援することが難しくなっても、大変だけど、登録支援機関や関連企業に支援をお願いする、ということだね。

そうですね…。
大変でしょうけど、特定技能1号の外国人の支援は大切なんです。

尚、(8)外国人の責めに帰すべき事由によらないで特定技能雇用契約を解除される場合の転職支援の『義務的支援』については、運用要領別冊の以下の画像の赤い枠の部分に記載されています。
よろしければご参考ください。

(9)定期的な面談の実施、行政機関への通報の『義務的支援』

最後の9つ目は、定期的な面談の実施、行政機関への通報の『義務的支援』についてです。

特定技能所属機関等は、1号特定技能外国人の労働状況や生活状況を確認するため、当該外国人及びその監督をする立場にある者(直接の上司や雇用先の代表者等)それぞれと定期的(3か月に1回以上)な面談を実施する必要があります。

そうですよね。
特定技能1号の外国人の方々がうまく働けているか、悩みを抱えていないか、そういったことは面談するのが一番わかりやすいですよね。
定期的な面談は大切なのですね。

そうなんです。
でも、直接の面談だけが認められているわけではありません。
面談対象者である、1号特定技能外国人やその監督をする立場にある方が同意している場合は、オンライン会議システムやテレビ電話といったオンライン面談を実施することも可能です。

そのオンライン面談は、 面談担当者と面談対象者が互いに表情等を確認しながら会話が可能なシステムである必要がありますが、LINEのテレビ電話、ZOOM、Teams、MEET、といったアプリはそのような機能を備えていますのでご利用いただけます。

…。
やっぱり面談の実施については外国人本人の署名が必要だったりするのかな…?

はい、その通りになります。
外国人本人の署名をするところがあります。

オンライン面談の実施のための特定技能外国人の同意については、
1号特定技能外国人支援計画書(参考様式第1-17号)
の「Ⅳ支援内容 9定期的な面談の実施・行政機関への通報」欄
の記載及び末尾の署名欄により確認を行います。
なお、特定技能外国人の監督をする立場にある者については、任意の様式で同意の確認をして差し支えないとされています。

また、これも大切なことですが、既に実施中の1号特定技能外国人支援計画に基づく定期的な面談について、オンライン面談を実施する旨の支援計画変更に係る届出は不要です。
しかし、面談対象者の同意を確認した書面については、帳簿書類として保存する必要があります。

そうなんですね…。
・既に実施中の1号特定技能外国人支援計画に基づく定期的な面談について、オンライン面談を実施する旨の支援計画変更に係る届出は不要
・しかし、面談対象者の同意を確認した書面については、帳簿書類として保存する必要がある
ということですね。
本日のブログの内容を一気に全部を理解するのは難しいですね。

そうですね。
今回のブログは本当に長くなってしまっていますね…。
そして、まだお伝えすることがあります。
オンライン面談の実施には、次の①から③の内容に留意してください。


面談対象者の同意がない場合や、たとえ過去に同意をしていても、面談対象者が対面による面談を希望した場合には、対面による面談を実施する必要があります。


オンライン面談の様子を録画して、特定技能雇用契約の終了の日から1年以上の一定期間は保管し、地方出入国在留管理局から録画記録の閲覧の求めがあれば、これに応じる必要があります。

③オンライン面談の結果、1号特定技能外国人の業務内容 、待遇及び保護に関する事項において問題があることが疑われる場合や第三者による面談への介入が疑われる場合には、改めて対面による面談を行う必要があります。

なるほど…。

…。
う~ん…。
オンライン面談は便利だけど、②のようにオンライン面談の様子を録画して、特定技能雇用契約終了の日から1年以上の一定期間保管しなければいけないのは大変だね。

ということは、オンライン面談をする場合は、事前に録画できる環境も整えないといけないね。
メリットばかりではないんだね。

残念ですが、仰る通りになります。
オンライン面談はメリットだけではないんです。

定期的な面談の実施については、支援責任者又は支援担当者が実施する必要があるため、特定技能所属機関は、登録支援機関に1号特定技能外国人支援計画の全部の実施を委託する場合を除き、第三者への委託は認められません。
なお、この場合であっても、法律等のアドバイスを行う専門家や通訳人等を履行補助として委託して同席させることはできます。

と、いうことは…、例えば…、登録支援機関に支払う費用を抑えるため、自社で特定技能の外国人の支援を全部、又は一部を行う場合は、定期的な面談は支援責任者又は支援担当者が実施する必要があるため、第三者への委託は認められない、ということですね。

そうですね。
反対解釈としてはそういうことになります。

また、定期的に行う面談の場においては 、前記(4)の生活オリエンテーションで提供した、
・日本での生活一般に関する事項
・防災及び防犯に関する事項並びに急病その他の緊急時における対応に必要な事項
・その他の事項
に係る情報を、必要に応じ、改めて提供することが求められます。

定期的な面談では、必要に応じて、生活オリエンテーションで伝えた情報を『改めて』伝える必要があるんだね。
そうだよね、そういうところ大切だよね。

そうですね。
まだ理解しきれていないことやわからないことがあれば、必要に応じて改めて説明するのは大切だと思います。

そして、もうおわかりだとは思いますが、1号特定技能外国人との面談は、当該外国人が十分に理解することができる言語により実施することが求められます。

そうだね。
ここまで来て、理解できない言語で定期面談を行うなんてありえないでしょ。
わかってるよ。

支援責任者又は支援担当者は、1号特定技能外国人との 定期的な面談において、労働基準法(長時間労働、賃金不払残業など)その他の労働に関する法令(最低賃金法、 労働安全衛生法など)の規定に違反していることを知ったときは、その旨を労働基準監督署やその他の関係行政機関に通報する必要があります。

通報義務…、があるのですね…。
そうですね…。
違反していることがあれば放っておくことはできないですよね…。
ちなみに通報先は労働基準監督署や関係行政機関のみでしょうか…?

いいえ、通報義務は労働基準監督署や関係行政機関だけではありません。
在留に関することでは入管に通報する場合もあります。

支援責任者又は支援担当者は、1号特定技能外国人との定期的な面談において、資格外活動等の入管法違反、又は 、旅券及び在留カードの取上げ等その他の問題の発生を知ったときは、その旨を地方出入国在留管理局に通報する必要があります。

ただし、洋上で長期間行われるなどの漁業分野(漁業)における定期的な面談については、漁船によっては長期間にわたって洋上で操業し、3か月以上、帰港しないものもあることや洋上での通信環境の脆弱さなどに鑑み、面談に代えて3か月に1回以上の頻度で 、無線や船舶電話によって特定技能外国人及び当該外国人の監督者と連絡をとることとし、近隣の港に帰港した際には支援担当者が面談を行うこととして差し支えないとされています。

入管に通報する場合もあるのですね。
確かに、外国人の在留に関することであれば、入管が関わってきますよね。

そして、わたしは漁業を経験したことはありませんが、そうですね…、洋上で長期間過ごすこともあるのですね。
そういう場合の定期面談についても記載されていることには驚きました。

それにしても、今回のブログでは盛りだくさんな内容でしたね。
特定技能1号の外国人への義務的支援について、幅広く知識を得ることができました。

ありがとうございます。
特定技能1号の外国人への義務的支援以外にも、運用要領別冊(支援)にはまだ『留意事項』といった項目もあります。
今回のブログでは紹介しきれなかったですが、支援計画全体を把握するためにも、ゆくゆく紹介していきたいと思いますので引き続きよろしくお願いいたします。

尚、(9)定期的な面談の実施、行政機関への通報の『義務的支援』については、運用要領別冊の以下の画像の赤い枠の部分に記載されています。
よろしければご参考ください。

当店でご利用いただける電子決済のご案内

下記よりお選びいただけます。